Summary
Designed a app with an adaptive interface that connects seniors with volunteers helping both parties.
What is DLFN?
DLFN is an app that connects seniors with volunteers helping both parties. Seniors are able to get tasks done conveniently and for free while, volunteers are able to get community service hours completed this maybe for school or other required community service hours.
Check out the DLFN commercial for a better idea of the product. Its shot, written and directed by yours truly :)
Design Process

Need Finding
Due to time constraints and lack of availability we were unable to do user interviews and more hands-on research with senior citizens to identify their problems. Instead, we relied on analogies, hypothetical scenarios and research using the internet to identify user needs. We used the ten plus ten methods to generate design concepts. This task also allowed us to identify problems and potential solutions which we discussed and reduced to common themes we might target in our design.
Some of the common themes in problems include:
- Learning new things
- Shopping
- Contacting People
- Connecting with communities
- Getting task done
From our research we knew that the problem we were trying to solve was two fold:
"Senior citizens need a accessible, cost efficient and interactive way to get chores done"
and
"Volunteers need a quick and efficient way to find social work to help them collect hours."
Personas and Storyboarding
From the needs we identified and our collective experience, we created 10 different personas and narrowed it down to 2 personas.



This storyboard describes how seniors would benefit from the app. The storyboard talks about how seniors would receive a phone call when using the app for the first time which would guide them through using the app. This was inspired by phone call registration which exists today for people with disabilities and seniors when registering for services over the phone.

This storyboard describes how volunteers would benefit from the app. It illustrates how easy it is for a volunteer to sign up and receive a task.
Competitive Analysis
We knew at a high level what solution we were aiming for. We now had to identify the specifics of the application. To do this we did a thorough analysis of competitors and similar apps. Below is a simplified chart that highlights the main features we were aiming to make in our app.

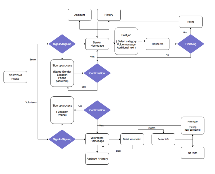
User Flows
After identifying the types of users and functions we got down to plotting the different flows each user would have within the app.

From there we narrowed it down further to a more detailed user flow

Prototyping
Once we had sketches our designs on paper. We made lo-fi skeleton screens on Adobe XD.

We made sure to priortize accessiblity for elderly users. Therefore we did things like increase font size, reduce the amount of recall and gave different types of input methods that would be it much more efficient for elderly users. We also implemented the feedback we had gathered from testing of the lo-fi prototype.

Once the skeleton screens were done. We then created a mini design system which consisted of colors, font and button styles. We applied this design system to the screens we had from before to create a hi-fi prototype.


Demo
What did I learn?
I improved my skills in Adobe XD, Illustrator and Premiere. I also learned a lot about designing logos and how to make them modern and scalable. One thing From working with a team I realized that if a teammate is causing problems and slowing down the process its better to solve them immediately than later down in the road.
